Цифровой элемент

Сайт использует файлы cookie для удобства работы, аналитики и рекламы. Нажимая «Принять» или продолжая пользоваться d-element.ru, вы соглашаетесь с нашей Политикой конфиденциальности и обработкой персональных данных (включая файлы cookie).

Маркетплейс

elsmarket.ru

О компании

Европейская Юридическая Служба — первый в России и СНГ сервис дистанционной юридической поддержки 24/7, обслуживающий более 3 миллионов человек. Компания признана лучшей юридической компанией в сфере автоматизации юридической деятельности «LegalTech Leader».

На сегодняшний день в компании более 100 сервисов, которые делают жизнь наших клиентов проще и понятней каждый день. Сегодня Европейская Юридическая Служба предоставляет на рынке сервисы дистанционных услуг, которые можно объединить в несколько направлений: право, финансовый консалтинг, автоассист, телемедицина, мультисервисы. Сервисы реализуются через три основных канала — B2B, B2C и агентская сеть.

ЕЮСМАРКЕТ — первый в России и СНГ маркетплейс юридических услуг, где сервисы Европейской Юридической Службы и их партнеров собраны на единой площадке.

Цели и задачи

Основная задача, которая стояла перед командой Цифрового Элемента в ходе реализации проекта — создать единую платформу, объединяющую сервисы партнеров и собственные сервисы Европейской Юридической Службы:

Второй важнейшей задачей было создание реферальной программы Европейской Юридической Службы

ЕЮСМАРКЕТ должен стать платформой «единого окна» для получения услуг Европейской Юридической Службы и первым в России маркетплейсом дистанционных юридических услуг.

Решение

Главная страница

Маркетплейс визуально состоит из трех версий для юридических, физических лиц и партнеров с возможностью переключения версий в шапке сайте и сохранению этого переключения при просмотре других страниц сайта.

На каждой версии маркетплейса пользователю показываются разные доступные только для него сервисы и акции, при этом остальные сервисные страницы являются общими для обоих версий маркетплейса.

Переключиться на версию маркетплейса для партнеров можно только после входа в личный кабинет под учетной записью партнера.

Основные направления компании представляют из себя категории, внутри которых представлены сервисы (продукты компании и партнеров).

Пользователю доступна фильтрация сервисов по определенным характеристикам на странице каталога и направления, возможность добавить сервис в корзину, в избранное, к сравнению, далее оплатить сервисы и управлять подпиской на них в личном кабинете.

Личный кабинет пользователя на маркетплейсе интегрирован с учетной системой заказчика

Каждый пользователь маркетплейса может пользоваться реферальной программой через агентский кабинет в личном кабинете.

Пользователь со статусом «партнер» видит свои цены на витрине и в баллах.

Личные кабинеты

На маркетплейсе реализованы три типа личных кабинетов:

  • Личный кабинет физического лица

  • Личный кабинет юридического лица

  • Личный кабинет партнера

Доступные разделы:

  • Персональные данные

  • Избранные сервисы

  • История заказов

  • Сравнение сервисов

  • Партнерские программы

  • Реферальная программа

Реферальная программа

Как это работает:

  • Каждый пользователь может стать участником реферальной программы, оставив заявку

  • Каждому пользователю (партнеру) в его личном кабинете доступна его персональная реферальная ссылка

  • Партнер отправляет эту ссылку своему другу, тот переходит и мы записываем в его сессию эту информацию

  • Сессия хранится в Cookie в течение определенного времени

  • Если пользователь зарегистрировался в течение этого времени, то мы считаем его приглашенным

  • В этом случае в течение определенного времени со всех заказов этого пользователя партнер получает вознаграждение

  • Для клиентов, привязанных к реферальным программам, на маркетплейсе выводятся отдельные цены на товары. Цены указываются в свойствах товаров вместе с кодами товаров по этой реферальной системе. При оформлении заказа вместе с заказом передаются id тарифов реферальной системы

  • Партнер видит в своем ЛК список реферальных платежей, их статус и накопленное количество баллов

  • Баллы могут быть потрачены на услуги на маркетплейсе.

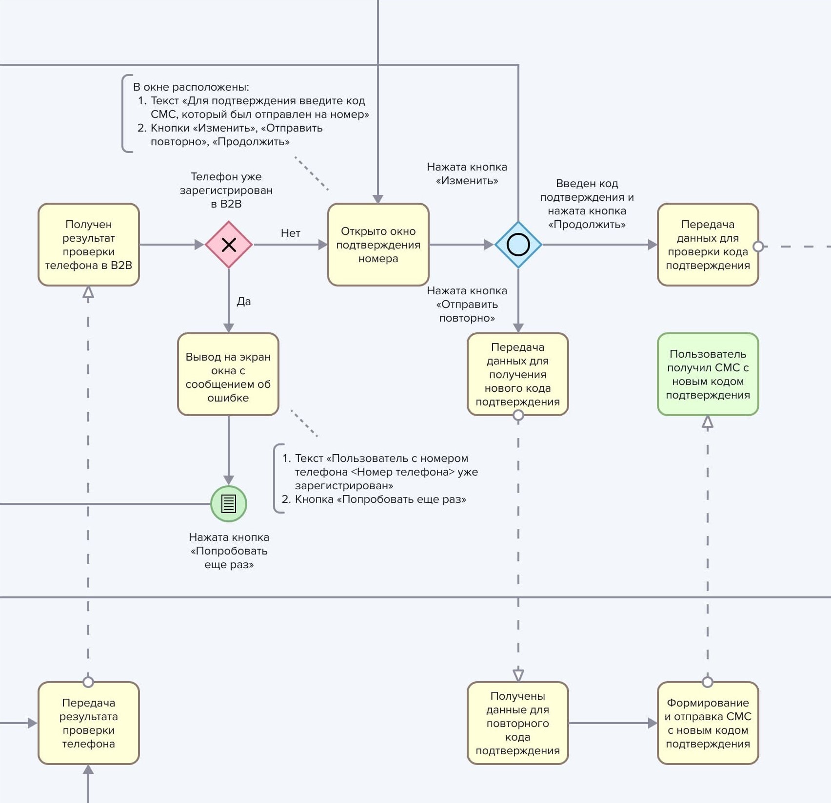
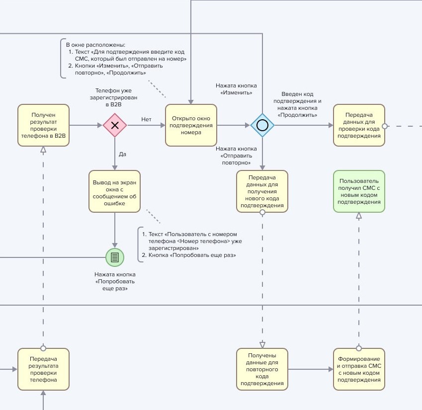
Проектирование бизнес-процессов

В процессе разработке проекта наши аналитики вместе с клиентом спроектировали важнейшие бизнес-процессы на маркетплейсе и описали их в нотации BPMN 2.0.

Интеграции

Для обеспечения работы маркетплейса нами реализована двусторонняя интеграция с CRM и MDM системами заказчика посредством REST-API с использованием следующих принципов:

  • Асинхронным режим

  • Нет сохранения состояния

  • Кэширование всегда разрешено

  • Многоуровневая система

  • Данные предоставляется по запросу

  • Данные можно получать как полностью, так и по изменениям.

Результаты

ЕЮСМАРКЕТ — первый маркетплейс дистанционных услуг в России и СНГ запущен!